质量,是企业穿越周期,永葆生机的根本,从建厂初期的“提高质量”,到确立“质量是一切工作的第一标准” 黄瓜视频黄污APP下载,再到倡导“视质量为生命”,直至升华为“质量是生命之魂”的质量信仰,茅台这棵大树,每一寸生长都深深扎根于对质量的极致坚守。

2025年,茅台锚定“优质稳产”总目标,在坚守中筑牢根基,在传承中凝聚力量,在创新中激发活力,制曲 黄瓜视频APP色板网站下载免费,制酒,勾贮,包装等全链条生产环节有序推进,年度各项任务圆满收官,为新一年发展奠定了坚实基础,让“质量是生命之魂”的信仰在实践中愈发坚定。
坚守工艺 匠心不息
在茅台酒的品质脉络中,一粒红缨子高粱需历经30道工序,165个工艺环节的淬炼,在五年时光沉淀后,方能蜕变为一滴醇厚琼浆,这段旅程的背后 黄瓜视频在线观看入口网站,是茅台匠人对工艺的精准把控与始终如一的坚守,他们以匠心为笔,在各自领域精雕细琢,默默耕耘。

过去一年,茅台人坚持从源头做起,通过科技创新与深入田间地头的精细管理,全方位精准把控原料质量,成功培育并发布了第七代红缨子高粱“519”品种,实现了生育期缩短,更宜机械化及淀粉含量提升的关键突破,持续以订单农业和保护价收购,在确保原料优质纯正的同时,有效带动了农户增收,这一系列从种子遴选 黄瓜视频免费下载,田间管理到收购储存的全链条管控,为产品卓越品质奠定了最坚实的根基。

制曲作为茅台酒酿造的核心环节,承载着酒体风味的基础密码,在制曲车间,茅台人恪守工艺要求,精准把控水分,湿度与踩制发酵标准,确保每一块大曲参数达标,并确保人工踩制,翻仓,发酵 黄瓜视频黄污APP下载,存曲等每一个环节都经得起检验,“制曲不仅是技术操作,更是经验积累与细节把控的艺术,”正如公司首席酿造师任金素在“质量讲堂”上的分享,道出了制曲环节的质量真谛。

在制酒车间,从重阳下沙,两次投料,到九次蒸煮,八次发酵,七次取酒,每一滴醇厚馥郁的茅台酒,都凝结着匠人智慧的密码与岁月沉淀的匠心,对酒师李鸿飞而言,酿酒是一生的坚守,上甑蒸粮,摊晾打造 黄瓜视频APP色板网站下载免费,堆积发酵……过去一年,每道工序,他都带领员工精细操作,严格执行。
“酿酒如同耕耘,唯有精心呵护,方能茁壮成长,我必须尽职尽责,坚守工艺,做好细节,为基酒质量保驾护航,”李鸿飞的话语,道出了茅台匠人共同的执着,也正是众多“李鸿飞”在2025年的专注与付出 黄瓜视频在线观看入口网站,才保障了茅台酒的优质稳产。

过去一年,在勾贮与包装环节,茅台同样以高标准严要求践行质量承诺,勾贮工作通过完善调度规则,规范基酒数据,构建库房容量分析模型等创新举措,持续提升生产效能,包装环节统筹协调产品开发,包材供应,基酒调运等全链条资源,有效应对市场变化等挑战,保质保量完成生产任务 黄瓜视频免费下载,产供销协同能力跃升至“卓越”水平。

回眸2025 黄瓜视频黄污APP下载,茅台匠人于时光中躬身,以匠心雕琢每一粒粮,每一道曲,每一滴酒,正是这份流淌于指尖的匠心温度,让茅台不仅是一瓶美酒,更成为值得岁月托付的品质符号,持续传递着中国酿造的温度与高度。
传承为要 知行不辍
在茅台酒的发展长卷中 黄瓜视频APP色板网站下载免费,“传承”不仅是技艺的交接,更是一场跨越时空的质量对话,一套严谨系统的生命工程,为此,茅台始终将工艺传承置于捍卫企业生命线与民族品牌的战略高度,通过体系化,人格化与时代化的多维路径,让流淌于岁月中的古老技艺,持续为茅台质量注入灵魂与定力。

拜师礼
“师带徒”“传帮带”“老带新”是茅台传承酿制技艺的具体实践。每年重阳时节,茅台都会举行一场庄重的拜师仪式:徒弟恭敬地向师傅行拜师礼,师傅则以戒尺加身,勉励徒弟勤学精进、学通传统,直至出师。2025年乙巳年茅台酒节上,这场传承仪式再次彰显了茅台对传统工艺的珍视,让质量理念在文化传承中代代相传。
与此同时,茅台以畅通的职业晋升通道为工艺传承提供坚实保障。从普通员工到副班长、班长,再到曲师、酒师,直至首席酿造师、首席品评师……清晰的成长路径让每一位茅台人都能以传承为方向,秉持工匠精神不断锤炼技艺、追求卓越。


个人职业成长与工艺传承也相互促进。在公司的全力推动下,茅台人在全国性、行业性职业竞赛中屡获佳绩,为企业赢得了众多荣誉。在2025年第五届全国白酒品酒职业技能竞赛中,茅台集团代表队凭借出色发挥,在前100名中独占20席。在贵州省职工职业技能大赛——全省白酒行业职工职业技能大赛中,茅台52人参赛,共34人获奖,其中2人获一等奖,3人获二等奖,8人获三等奖。更值得一提的是,2025年,茅台新晋中国酒业协会白酒国家评委18人,新晋贵州省白酒评委92名,国家评委数量创下历史新高,年轻评委数量显著增加,为推进茅台质量管理工作提供了坚实的人才保障。

表彰第四届“茅台工匠”

表彰2024届优秀师徒
“人”是传承的核心,茅台也致力于激发每一代匠人内心的坚守与热爱。在2026年度生产质量大会上,公司对2024届茅台工匠、优秀师徒及质量信得过班组进行隆重表彰,既彰显了对匠心传承的重视,也展现了通过扎实举措夯实质量根基的坚定决心与显著成效。

彭朝(右)在端午敬麦仪式上进行熏仓仪式
公司首席酿造师彭朝表示:“茅台酒的工艺需要人来传承。只有通过师傅教、徒弟学,才能逐渐领悟其精髓。传承的不只是质量,更是对自然的敬畏、对时间的承诺。唯有在实践中,才能真正懂得何为坚守,而非机械执行。质量,恰藏于这份领悟之中。”

工作中的陈良艳
特级勾兑师陈良艳则认为,品评千百种基酒,最终学会的不是配方,而是味觉的记忆与平衡的哲学。“勾兑,是赋予酒体以生命与灵魂的艺术。勾兑技艺需在岁月中淬炼,于传承间发扬光大,方能日臻精湛。唯有至臻的技艺,方能铸就卓越的茅台品质。”
每一道工序的标准传递,构筑了茅台质量坚不可摧的基准线,使一脉相承的技艺精髓持续转化为稳定卓越的产品品质,并在新时代焕发愈发璀璨的光芒。传承,让茅台的质量故事不仅连接过去与现在,更自信地延绵向未来。
创新为桨 驱动卓越
在坚守传承的基础上,茅台以创新为驱动,为传统工艺注入时代活力,推动质量管理向更科学、更精细、更高效迈进。
作为中国传统发酵食品的典型代表,茅台酒酿造工艺经长期积淀,形成了顺应天时的“时间”体系、因地制宜的“空间”体系、循法而成的“工法”体系,三者共同构成“时空法”匠心质量管理模式,以推动茅台质量管理工作更加体系化开展。2025年,茅台在深化“时空法”匠心质量管理模式上取得显著成效,通过传统经验与现代管理工具的有机结合,实现了质量管控从经验主导向数据支撑、经验校准的升级,让创新活力在一线持续迸发。

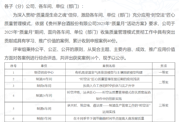
在2025“质量月”期间,公司一批具有实践价值与推广意义的“时空法”匠心质量管理模式优秀案例也脱颖而出:物资供应中心《有机高粱温室气体排放模型与土壤固碳模型构建》项目,将绿色低碳理念融入供应链管理,获公司内部评审一等奖;制酒三十车间《“时空法”匠心质量管理在提后期的应用浅谈》、制曲六车间《拆曲入仓工序的时空优化与法之升华》分获二等奖,体现了传统工序的精细化、标准化创新;制酒二十四车间《时空淬炼,法承匠心——时空法质量管理模式在优质窖面酒制作中的创新实践》、制酒六车间《承天时、筑空境、遵法度制酒生产管窖工作的“时空法”运用实践》等分获三等奖,展示了核心产品品质提升与稳定性管理的前沿探索。

除此之外,公司质量创新在QC课题研究上也多点开花。2025年,公司基层7个QC小组获全国优秀质量管理小组成果,23个QC小组获省级(行业)优秀质量管理小组成果表彰,充分展现了茅台在质量管理创新上的务实举措和水平提升。
创新不仅体现在技术上,更贯穿管理、环保、数字化等全领域。例如,运用物联网与传感器技术对窖池温湿度进行实时监控与智能调控;依托大数据分析预测原粮质量与工艺适配性;探索包装环节的自动化升级与防伪溯源技术融合……过去一年,茅台人从“执行者”转变为“思考者”与“改善者”,形成“人人关注质量、人人投身创新”的浓厚氛围。
于茅台而言,创新与传承并非悖论,而是相辅相成的双翼。传承筑牢了质量的稳定根基与独特风韵,创新则赋予其持续优化的动力与面向未来的能力。2025年,茅台以创新破解生产难点、痛点,推动“标准动作”与“自选动作”相结合,实现了全产业链质量保障能力的系统提升。

回眸2025,茅台以对质量的敬畏之心筑牢发展根基,以对传承的坚守之志延续工艺命脉,以对创新的进取之力激活发展动能。坚守、传承与创新三者交融互促,共同勾勒出茅台质量工作稳健向前、生机勃勃的发展图景。
面向未来,茅台将继续植根深厚传统,以开放姿态吸纳时代智慧,始终坚守“质量是生命之魂”,让这份信仰照亮企业迈向新高度的每一步,持续续写民族品牌历久弥新的品质传奇。
一审:杨进 王城
二审:陈杨 蔡忠成 方存芳
三审:王幸韬 吴德望














微信公众号
新浪微博
抖音号
巽风
下载 i 茅台